首页>bevictor伟德app >betvlctor伟德官方app >内容
2019年《建筑防火通用规范》发布,这些内容都跟你有关!
2019/03/18来源:搜建筑浏览:84606
前不久《建筑防火通用规范(征求意见稿)》发布,下文称《规范》。
《规范》要求新建、改建和扩建建筑在规划、设计、施工与使用中的防火技术与措施,必须遵守本规范。
那么,《规范》究竟包含了哪些内容?云采购梳理了其中的部分内容,一起来看看吧!
1 总则
1.0.1 为了预防建筑火灾和减少火灾危害,确保生命财产的安全,并在建筑防火中贯彻执行国家技术经济政策,确保建筑的防火符合安全可靠、保护环境、节约资源、经济合理、技术先进、确保质量的要求,依据有关法律、法规,制定本规范。
1.0.2 新建、改建和扩建建筑在规划、设计、施工与使用中的防火技术与措施,必须遵守本规范。当本规范与国家法律、法规的规定抵触或更严格的强制性标准规定不一致时, 应执行国家有关法律、法规和更严格的强制性标准的规定;当其他专项工程建设标准中有关防火的规定与本规范抵触时,应执行本规范的规定。
1.0.3 建筑防火应立足于自防自救,在建筑的规划、设计、施工和使用中应结合建筑的特点,采取相应的防火技术和措施,确保建筑的消防安全。
1.0.4 本规范是建筑高度小于 250m 的建筑在规划、设计、施工与使用中的基本防火要求。当建筑防火中采用的设计方法、材料、构件、防火技术等与本规范的规定不同或有特殊要求时,应根据本规范第 2.1 节规定的目标和功能要求进行合规性判定。
1.0.5 执行本规范必须同时加强工程质量安全管理,严格规范的实施监督。建筑在规划、设计、施工和使用中的防火,除应遵守本规范外,尚应符合国家现行有关规范的规定。
云采购解读:
总则表达了一个态度,即《规范》内全文所有的条款皆为强制性条文,也就是说,所有涵盖的条文是必须按照《规范》来执行的。这是完全将标准和规范的概念做了一次区隔。无论是开发商还是供应商,在做建筑规划、设计、施工时一定要格外注意,切勿错将《规范》内的要求,当成标准来执行。
2 基本规定
2.1 目标与功能
2.1.1 建筑应具备与其建筑高度或规模、使用性质或功能用途及其类别或火灾危险性相适应的消防安全水平。
2.1.2 建筑的防火应符合下列目标要求:
1 保障人身生命和财产安全、人身健康;
2 保障重要办公与公共活动、生产、经营或重要设施运行的连续性;
3 保护环境、节约资源和保护公共利益。
2.1.3 建筑的防火应符合下列功能要求:
1 建筑承重结构应保证其在受到火或高温作用后仍能在设计耐火时间内正常发挥功能;
2 建筑的疏散与避难设施应能使建筑内的人员在火灾时安全疏散至安全区或安全避难;
3 建筑的外墙和屋顶应能在其设计耐火时间内防止火势蔓延至建筑内或建筑外;
4 建筑内的防火分隔应能在其设计耐火时间内防止火势蔓延至其他防火分隔区域;
5 建筑物之间的防火分隔应能在规定的时间内防止火势蔓延至相邻建筑;
6 建筑的装修装饰应能限制火势的蔓延;
7 建筑物的消防救援设施和场地应与其建筑高度或埋深、规模相适应;
8 建筑中的主动防火设施与器材应与其火灾危险性、火灾特性相适应。
云采购解读:
这其实更多地是针对开发商,只有他们才能在做项目规划时,就将《规范》内所提出的防火功能要求考虑进去,并且在设计出图、招投标阶段,选择能够满足技术要求的供应商,确保《规范》要求落地。
因此,开发商更需要关注新型的防火技术和产品,并早一步做好此类供应商的储备和培养。
2.2 规划与设计
2.2.1 建筑的选址和总平面布局应符合减小火灾危害,方便灭火救援的要求,并应符合下列规定:
1 生产和储存易燃易爆物品的工厂、仓库等应位于城镇规划区的边缘或相对独立的安全地带;
2 甲、乙、丙类生产、储存场所不应位于重要设施、重要公共建筑、人员密集场所和居民区等附近,应位于重要设施、重要公共建筑、人员密集场所和居住区的全年最小频率风向的上风侧;
3 生产和储存易燃易爆物品的工厂、仓库,可燃气体和可燃液体的充装站、供应站、调压站,汽车加油加气站等之间及与其他建筑之间应有足够的防火间距;
4 现状中影响消防安全的工厂、仓库、堆场和储罐等应迁移或改造,耐火等级低的建筑密集区应采取防火分隔措施、设置消防车通道、完善消防水源和市政消火栓系统。
2.2.2 在城市建成区内不应建设一级汽车加油站、一级汽车加气站和一级汽车加油加气合建站。
2.2.3 建筑高度小于等于27m的住宅应按单层或多层住宅确定其防火要求;建筑高度大于27m的住宅应按高层住宅确定其防火要求。其中,建筑高度大于 54m 的高层住宅应符合一类高层住宅的相关要求,其他高层住宅应符合二类高层住宅的相关要求。
建筑高度小于等于 24m 的多层公共建筑和建筑高度大于 24m 的单层公共建筑,应按单层或多层公共建筑确定其防火要求,建筑高度大于 24m 的多层公共建筑、生产厂房和仓库应分别按高层公共建筑、高层生产厂房和高层仓库确定其防火要求。
其中,下列高层公共建筑应符合一类高层公共建筑的相关要求,其他高层公共建筑应符合二类高层公共建筑的相关要求:
1 建筑高度大于 50m 的公共建筑;
2 建筑高度 24m 以上部分任一楼层建筑面积大于 1000㎡ 的商店、展览、电信、 邮政、财贸金融建筑和其他多种功能组合的建筑;
3 医疗建筑、重要公共建筑、独立建造的老年人照料设施;
4 省级及以上的广播电视和防灾指挥调度建筑、网局级和省级电力调度建筑;
5 藏书超过l00 万册的图书馆、书库。
2.2.4 生产建筑或场所的防火要求应根据生产中使用或产生的物质性质及其数量等因素确定,并应符合下列规定:
1 使用或产生下列物质的场所应符合甲类生产场所的防火要求:
1) 闪点小于 28℃的液体;
2) 爆炸下限小于 10%的气体;
3) 常温下能自行分解或在空气中氧化能导致迅速自燃或爆炸的物质;
4) 常温下受到水或空气中水蒸气的作用,能产生可燃气体并引起燃烧或爆炸的物质;
5) 遇酸、受热、撞击、摩擦、催化以及遇有机物或硫黄等易燃的无机物,极易引起燃烧或爆炸的强氧化剂;
6) 受撞击、摩擦或与氧化剂、有机物接触时能引起燃烧或爆炸的物质;
7) 在密闭设备内操作温度不小于物质本身自燃点的生产。
2 使用或产生下列物质的场所应符合乙类生产场所的防火要求:
1) 闪点不小于 28℃,但小于 60℃的液体;
2) 爆炸下限不小于 10%的气体;
3) 不属于甲类的氧化剂;
4) 不属于甲类的易燃固体;
5) 助燃气体;
6) 能与空气形成爆炸性混合物的浮游状态的粉尘、纤维、闪点不小于 60℃的液体雾滴。
3 使用或产生闪点不小于 60℃的液体、可燃固体物质的场所应符合丙类生产场所的防火要求。
4 下列场所应符合丁类生产场所的防火要求:
1) 对不燃烧物质进行加工,并在高温或熔化状态下经常产生强辐射热、火花或火焰的生产场所;
2) 利用气体、液体、固体作为燃料或将气体、液体进行燃烧作其他用的各种生产场所;
3) 常温下使用或加工难燃烧物质的生产场所。
5 常温下使用或加工不燃烧物质的生产场所应符合戊类生产场所的防火要求。
2.2.5 仓储建筑或场所的防火要求应根据储存物质的性质和储存物质中可燃物的数量等因素确定,并应符合下列规定:
1储存下列物质的场所应符合甲类仓储场所的防火要求:
1) 闪点小于 28℃的液体;
2) 爆炸下限小于 10%的气体,受到水或空气中水蒸气的作用能产生爆炸下限小于 10%气体的固体物质;
3) 常温下能自行分解或在空气中氧化能导致迅速自燃或爆炸的物质;
4) 常温下受到水或空气中水蒸气的作用,能产生可燃气体并引起燃烧或爆炸的物质;
5) 遇酸、受热、撞击、摩擦以及遇有机物或硫磺等易燃的无机物,极易引起燃烧或爆炸的强氧化剂;
6) 受撞击、摩擦或与氧化剂、有机物接触时能引起燃烧或爆炸的物质。
2 储存下列物质的场所应符合乙类仓储场所的防火要求:
1) 闪点不小于 28℃,但小于 60℃的液体;
2) 爆炸下限不小于 10%的气体,助燃气体;
3) 不属于甲类的氧化剂,不属于甲类的易燃固体;
4) 常温下与空气接触能缓慢氧化,积热不散引起自燃的物品。
3 储存闪点不小于 60℃的液体、可燃固体物质的场所应符合丙类仓储场所的防火要求。
4 储存难燃物质的场所应符合丁类仓储场所的防火要求。
5 储存不燃物质的场所应符合丁类仓储场所的防火要求。
云采购解读:
《规范》对于设计院来说,是一个非常好的参考,图纸设计不仅仅要满足开发商的项目需求,更要满足消防及安全需求,如建筑之间的消防车道预留、防火分隔措施、消防用水等等,都要考虑在内。
2.4 施工现场防火
2.4.1 建筑施工现场应根据施工现场的火灾特点,采取可靠和有效的防火措施,并应符合下列规定:
1 易燃易爆危险品库房应远离明火作业区、人员密集区和建筑物相对集中区, 应与在建工程保持足够的防火间距;
2 可燃材料堆场及其加工场所,易燃易爆危险品库房不应位于架空高压电力线的正下方;
3 固定动火作业场所应位于可燃材料堆场及其加工场所、易燃易爆危险品库房等场所的全年最小频率风向的上风侧;
4 施工现场临时建筑或设施的布置应满足现场防火、灭火和人员安全疏散的要求。
2.4.2 施工临时用房和在建工程应有可靠的防火分隔和相应的灭火器材或设施,其疏散楼梯应能满足人员安全疏散的要求。在建高层建筑应设置消防水源,并应同步设置消防供水竖管。
2.4.3 建筑在进行扩建、改建施工时,施工区应停止正常使用功能;非施工区需继续正常使用时,应符合下列规定:
1 施工区和非施工区之间应用耐火极限不低于 2.00h 的防火隔墙进行分隔;
2 非施工区内的消防设施应处于正常运行状态,疏散通道应保持畅通,消防水源符合要求;
3 外脚手架搭设不应影响安全疏散、消防车正常通行及外部灭火救援;
4 焊接、切割、烘烤或加热等动火作业前,应清理作业现场的可燃物;作业现场及其附近不能移走的可燃物,应具有防火保护措施;
5 不得直接在裸露的可燃材料上进行动火作业;
6 不得在具有火灾、爆炸危险的场所使用明火或使用电取暖设施。
2.4.4 新建、改建或拆除建筑、结构、设备或类似活动所用临时电气线路和照明器具,易燃、可燃物质的使用与存放应符合消防安全要求。
云采购解读:
施工现场是施工单位的主场,因此,现场的防火也自然落在了他们身上,这非常考验施工方的管理水平。施工方必须要对现场的环境、材料的堆放以及工具设备做好有效的管理,及时排查火灾发生的可能性,并时刻保持防火、救火意识。
2.5 建筑使用与维护
2.5.1 建筑使用期间,不应擅自改变其结构和用途、建筑内外部的防火分隔,不得拆改消防设施。
在使用过程中确需改变建筑中的使用人员特性和建筑的使用功能或用途、平面布局或平面布置、建筑结构以及可燃物的数量或类别等时,应按照本规范进行重新检查与评估,并应确定其消防安全性能不降低。
2.5.2 建筑使用期间,不得改变或侵占室外消防供水设施、消防车道、灭火救援场地和防火间距;不得改变或阻挡疏散路径,不得堵塞疏散走道、疏散出口或减小疏散走道、疏散出口的宽度或数量,不得减小或改变避难场所及其使用面积。
2.5.3 建筑的地上室外消火栓、水泵接合器等消防设施周围应有防止车辆撞击的设施,在其附近应有标示在该设施沿道路方向 10m 范围内禁止停放机动车的标志。
2.5.4 当既有建筑的消防安全疏散条件、自动灭火系统和火灾自动报警系统不符合本规范时,应按照本规范的规定采取保障建筑消防安全的措施。
2.5.5 烟囱穿过可燃保温层、防水层时,在烟囱周围 500mm 范围内应有防火隔热措施,在建筑的闷顶内不应设置烟囱清扫孔。柴草、饲料等可燃物堆垛较多、耐火等级较低的连片建筑或靠近林区的建筑, 烟囱上应有防止火星外逸的措施。
2.5.6 城乡中耐火等级低、建筑密集、相互毗连、消防通道不畅、消防水源不足的建筑群,应采取改善消防安全条件的措施。
2.5.7 瓶装液化石油气的使用应符合下列要求:
1 严禁在地下、半地下室存放和使用;
2 液化石油气钢瓶不应接近火源、热源或受到日光直射,与灶具之间的距离不应小于 0.5m;
3 瓶装液化石油气不应与其他化学危险物品混放;
4 严禁使用超量罐装的气瓶,严禁敲打、倒置、碰撞、倾倒残液和私自灌气;
5 存放和使用瓶装液化石油气的房间应通风良好。
云采购解读:
物业在消防设施维护上是一个非常重要的角色,定期的检查可以及早发现消防隐患并及时排除,因此好的物业不仅要有着优质的服务能力,还要有极高的防火安全意识和行动力。
3 建筑总平面布局
3.1 防火间距
3.1.1 建筑物应远离易燃易爆生产或储存场所,并应具有足够的防火间距。
3.1.2 工业建筑、民用建筑与相邻建筑、设施之间的防火间距应根据建筑的耐火等级、外墙的防火构造、灭火救援条件等因素确定,并应能使相邻建筑外墙所受到的辐射热强度低于建筑外墙的引燃辐射热强度。
3.1.3 灾区过渡安置房应按照不同功能区域分别单独划分防火分隔区域。每个防火分隔区域的占地面积不应大于 2500㎡,并均应有可供消防车通行的道路。灾区过渡安置房的建筑层数不应大于 2 层。
3.1.4 陆上消防站的位置应符合下列规定:
1 应位于易燃易爆危险品场所或设施的常年主导风向的上风或侧风处,其用地边界距离有毒或有爆炸危险性的场所或部位不应小于 200m;
2 应位于方便消防车辆出动的主、次干路的临街道地段;
3 消防站执勤车辆的主出入口距离人员密集场所的主要疏散出口不应小于 50m;
4 消防站与加油站、加气站边界的防火间距不应小于 50m。
3.1.5 地下、半地下建筑的出入口和凸出地面的外墙,与甲、乙类厂房或甲、乙类仓库的防火间距不应小于 50m。
3.1.6 除木结构建筑外,建筑高度大于 100m 的民用建筑与相邻建筑的防火间距不应小于 13m,其他民用建筑之间的防火间距不应小于表 3.1.6 的规定。
表 3.1.6 民用建筑之间的防火间距(m)

注:1 相邻两座单、多层建筑,当相邻外墙为不燃性墙体且无外露的可燃性屋檐,每面外墙上无防火保护的门、窗、洞口不正对开设且该门、窗、洞口的面积之和不大于外墙面积的 5% 时,其防火间距应按本表规定的 75%执行。
2 两座建筑相邻较高一面外墙为防火墙,或高出相邻较低一座一、二级耐火等级建筑的屋面 15m 及以下范围内的外墙为防火墙时,其防火间距不限。
3 相邻两座高度相同的一、二级耐火等级建筑中相邻任一侧外墙为防火墙,屋顶的耐火极 限不低于 1.00h 时,其防火间距不限。
4 相邻两座建筑中较低一座建筑的耐火等级不低于二级,相邻较低一面外墙为防火墙且屋 顶无天窗,屋顶的耐火极限不低于 1.00h 时,其防火间距不应小于3.5m;对于高层建筑, 不应小于 4m。
5 相邻两座建筑中较低一座建筑的耐火等级不低于二级且屋顶无天窗,相邻较高一面外墙 高出较低一座建筑的屋面 15m 及以下范围内的开口部位设置甲级防火门、窗,或设置防火分隔水幕或防火卷帘时,其防火间距不应小于 3.5m;对于高层建筑,不应小于 4m。
6 相邻建筑通过连廊、天桥或底部的建筑物等连接时,其间距不应小于本表的规定。
7 耐火等级低于四级的既有建筑,其耐火等级可按四级确定。
3.1.7 木结构民用建筑之间、木结构民用建筑与其他民用建筑的防火间距不应小于表 3.1.7 的规定。木结构民用建筑与工业建筑等建筑的防火间距、木结构工业建筑之间及其与民用建筑的防火间距,应符合本规范有关四级耐火等级民用建筑与相应建筑的防火间距规定。
表 3.1.7 木结构民用建筑之间及其与其他民用建筑的防火间距(m)

注:1 两座木结构民用建筑之间或木结构民用建筑与其他民用建筑之间,外墙均无开口时,防火间距可为 4m;外墙上的门、窗、洞口不正对且开口面积之和不大于外墙面积的 10%时, 防火间距应按本表规定的 75%执行。
2 当相邻建筑外墙有一面为防火墙,或建筑物之间设置防火墙且墙体截断不燃性屋面或高出难燃性、可燃性屋面不低于 0.5m 时,防火间距不限。
3.1.8 甲类厂房与重要公共建筑的防火间距不应小于 50m,与明火或散发火花地点 的防火间距不应小于 30m。厂房之间及与乙、丙、丁、戊类仓库、民用建筑等的防火间距不应小于表3.1.8 的规定,与甲类仓库的防火间距应符合本规范第3.1.9 条的规定。
表 3.1.8 厂房之间及与乙、丙、丁、戊类仓库、民用建筑等的防火间距(m)

注:1单、多层戊类厂房之间及与戊类仓库的防火间距不应小于按本表的规定减少 2m,与民用建筑的防火间距可将戊类厂房等同民用建筑的规定执行。为丙、丁、戊类厂房服务而单独设置的生活用房应按民用建筑确定,与所属厂房的防火间距不应小于 6m。确需相邻布置时, 应符合本表注 2、3 的规定。
2 两座厂房相邻较高一面外墙为防火墙,或相邻两座高度相同的一、二级耐火等级建筑中相 邻任一侧外墙为防火墙且屋顶的耐火极限不低于 1.00h 时,其防火间距不限,但甲类厂房之间不应小于4m。两座丙、丁、戊类厂房相邻两面外墙均为不燃性墙体,当无外露的可燃性屋檐,每面外墙上的门、窗、洞口面积之和各不大于外墙面积的 5%,且门、窗、洞口不正对开设时,其防火间距应按本表规定的 75%执行。甲、乙类厂房(仓库)不应与本规范辅助办公和临时休息室等保证生产必须的用房外的其他建筑贴邻。
3 两座一、二级耐火等级的厂房,当相邻较低一面外墙为防火墙且较低一座厂房的屋顶无天 窗,屋顶的耐火极限不低于 1.00h,或相邻较高一面外墙的门、窗等开口部位设置甲级防火门、窗或防火分隔水幕、防火卷帘时,甲、乙类厂房之间的防火间距不应小于 6m;丙、丁、戊类厂房之间的防火间距不应小于 4m。
4 当丙、丁、戊类厂房与丙、丁、戊类仓库相邻时,应符合本表注 2、3 的规定。
3.1.9 甲类仓库之间及与其他建筑、明火或散发火花地点、铁路等的防火间距不应小于表 3.1.9 的规定。
表 3.1.9 甲类仓库之间及与其他建筑、明火或散发火花地点、铁路等的防火间距(m)

注:1甲类仓库之间的防火间距,当第 3、4 项物品储量不大于 2t,第 1、2、5、6 项物品储量不大于 5t 时,不应小于 12m。甲类仓库与高层仓库的防火间距不应小于 13m。
2甲、乙类物品运输车的汽车库、修车库、停车场与甲类物品仓库的防火间距应按本表的规定值增加5m。
3.1.10 乙、丙、丁、戊类仓库之间及与民用建筑的防火间距,不应小于表 3.1.10 的规定。
表 3.1.10 乙、丙、丁、戊类仓库之间及与民用建筑的防火间距(m)

注:1单、多层戊类仓库之间的防火间距,不应小于本表规定值减少 2m 后的数值。
2 两座仓库的相邻外墙均为防火墙时,防火间距可以减小,但丙类仓库,不应小于 6m;丁、戊类仓库,不应小于 4m。两座仓库相邻较高一面外墙为防火墙,或相邻两座高度相同的一、二级耐火等级建筑中相邻任一侧外墙为防火墙且屋顶的耐火极限不低于 1.00h,且总占地面积不大于本规范一座仓库的最大允许占地面积规定时,其防火间距不限。
3 除乙类第 6 项物品外的乙类仓库,与重要公共建筑的防火间距不应小于 50m,与铁路、道路等的防火间距不应小于甲类仓库与铁路、道路等的防火间距。
3.1.11 甲、乙类物品运输车的汽车库、修车库、停车场与重要公共建筑的防火间距不应小于 50m,与其他民用建筑的防火间距不应小于 25m。 甲类物品运输车的汽车库、修车库、停车场与明火或散发火花地点的防火间距不应小于 30m,与厂房、仓库的防火间距应按本规范表 3.1.8 和 3.1.10 的规定值增加 2m。
3.1.12 飞机库与其他建筑物的防火间距不应小于表 2.0.12 的规定。
表 3.1.12 飞机库与其他建筑物之间的防火间距(m)

3.1.13 水电水利枢纽内相邻建筑物之间的防火间距不应小于表 3.1.13 的规定。
表 3.1.13水电水利枢纽内相邻建筑物之间的防火间距(m)

注:1 两座均为一级、二级耐火等级的丁类、戊类建筑物,当相邻较低一面外墙为防火墙,且该建筑物屋盖的耐火极限不低于 1.00h 时,其防火间距不应小于 4m。2两座相邻建筑物当较高一面外墙为防火墙时,其防火间距不限。
3.1.14 室外主变压器场与建筑物、厂外油罐室或露天油罐的防火间距不应小于表3.1.14 的规定。
表 3.1.14室外主变压器场与建筑物、厂外油罐室或露天油罐的防火间距(m)

3.1.15 城市轨道交通地下车站的出入口、风亭、电梯和消防专用通道的出入口等附属建筑,地上车站、地上区间、地下区间及其敞口段(含车辆基地出入线),区间风井及风亭等,与周围建筑物、储罐(区)、地下油管等的防火间距,应符合本规范及其他规范有关一、二级耐火等级民用建筑与相邻建筑或设施的防火间距要求。
地下车站的采光窗井与相邻地面建筑的防火间距应符合表 3.1.15 的规定,当相邻地面建筑物的外墙为防火墙或在采光窗井与地面建筑物之间设置防火墙时,防火间距不限。
表 3.1.15 地下车站的采光窗井与相邻地面建筑之间的防火间距(m)

云采购解读:
《规范》对各类建筑之间的防火间距做了明确规定,开发商必须要根据参考数值,进行项目规划和设计。可以说从源头扫清了防火间距不规范、不合理的问题。
5 建筑结构
5.1 一般规定
5.1.1 除木结构建筑外,工业与民用建筑的耐火等级应分为一、二、三、四级。除本规范另有规定外,不同耐火等级建筑相应构件的燃烧性能和耐火极限不应低于表 5.1.1 的规定。以木柱承重且墙体为不燃材料的建筑,其耐火等级应按四级确定。
表 5.1.1不同耐火等级建筑相应构件的燃烧性能和耐火极限(h)

5.1.2 一、二级耐火等级工业与民用建筑的上人平屋顶,其屋面板的耐火极限分别不应低于 1.50h 和 1.00h。
5.1.3 甲、乙、丙类工业建筑不应为木结构建筑或木结构组合建筑。
木结构建筑构件的燃烧性能和耐火极限不应低于表 5.1.3 的规定,屋顶表层应为不燃性材料。
表 5.1.3 木结构建筑构件的燃烧性能和耐火极限

5.1.4 建筑的钢结构构件及其连接应采取可靠的防火措施,且节点的耐火极限不应低于其所连接的构件中耐火性能要求最高者。
5.1.5 交通隧道承重结构体的耐火极限应符合下列规定:
1 一、二类交通隧道承重结构体耐火极限的测定应采用 RABT 标准升温曲线,耐火极限分别不应低于 2.00h 和 1.50h;通行机动车的三类交通隧道承重结构体耐火极限的测定应采用 HC 标准升温曲线,耐火极限不应低于 2.00h;
2 其他类别交通隧道承重结构体耐火极限的测定应采用 T=345 lg(8 t+1)+20 标准升温曲线,且三类隧道承重结构体的耐火极限不应低于 2.00h。
5.1.6 建筑应有与其火灾危险性、建筑高度、使用功能、重要性和火灾扑救难度等相适应的耐火等级。除木结构建筑外,老年人照料设施及城市内新建建筑的耐火等级不应低于三级。
5.1.7 裙房的耐火等级不应低于高层建筑主体的耐火等级。
5.1.8 地下、半地下建筑(室)的耐火等级不应低于一级。
5.1.9 消防水泵房、消防控制室,锅炉房,油箱间和油泵间,变压器室、配电室、电容器室和多油开关室等的耐火等级不应低于二级。
5.3 民用建筑
5.3.1 一类高层建筑、四级生物安全实验室的耐火等级应为一级。
5.3.2 下列建筑的耐火等级不应低于二级:
1 二类高层建筑;
2 单、多层重要公共建筑;
3 消防站,旅客车站的站房及地道、天桥;
4 设置洁净手术部的建筑,三级生物安全实验室。
5.3.3 建筑高度大于 100m 的民用建筑,其楼板的耐火极限不应低于 2.00h。
5.3.4 三级和四级生物安全实验室吊顶的燃烧性能和耐火极限不应低于所在区域隔墙的要求。三级和四级生物安全实验室与其他部位连通的门应为甲级防火门。
5.4 其他建筑
5.4.1 交通隧道工程中的地下风井和消防救援出入口的耐火等级应为一级,地面的重要设备用房、运营管理中心及其他地面附属用房的耐火等级不应低于二级。
5.4.2 地铁控制中心建筑,主变电所,地铁工程的地下出入口通道、联络通道、风井、风道的耐火等级应为一级。
5.4.3 汽车库和修车库的耐火等级应符合下列规定:
1 地下、半地下汽车库,高层汽车库、Ⅰ类的汽车库和甲、乙类物品运输车的汽车库的耐火等级应为一级;
2 Ⅰ类修车库和甲、乙类物品运输车的修车库的耐火等级应为一级;
3 Ⅱ、Ⅲ类的汽车库、修车库的耐火等级不应低于二级;
4 Ⅳ类的汽车库、修车库的耐火等级不应低于三级。
5.4.4 城市综合管廊工程中承重结构的耐火极限不应低于 3.00h。
云采购解读:
《规范》对不同建筑的耐火等级,以及车库的耐火等级都有明文规定,开发商规划、设计、采购等执行起来,也有了靶心。但这对供应商来说也是个不小的挑战,因为结构的不同构建所需的耐火性有一些差异,施工时需要格外留意!
6 建筑构造与装修
6.1 防火墙
6.1.1 防火墙在其任一侧的建筑结构受到火灾破坏作用时仍应有足够的稳定性和完整性。
6.1.2 位于甲、乙类厂房和甲、乙、丙类仓库内防火分区之间的防火墙,其耐火极限不应低于 4.00h;位于其他部位的防火墙,其耐火极限不应低于 3.00h。
6.1.3 防火墙应直接设置在建筑的基础上,或建筑中耐火极限不低于所在防火墙耐火极限的框架、梁等承重结构上。
防火墙应从楼地面基层隔断至梁、楼板或屋面板的底面基层,并应高出下列建筑的屋面不低于 0.5m:
屋顶承重结构或屋面板的耐火极限低于 1.00h 的高层厂房(仓库);
屋顶承重结构或屋面板的耐火极限低于 0.50h 的其他建筑。
6.1.4 截断可燃性或难燃性外墙或位于建筑的敞开位置处的防火墙,当其两侧相邻开口的最近水平距离小于 4.0m 时,应有能防止火灾越过防火墙蔓延的措施。
6.1.5 防火墙上不应开设门窗、洞口,必须开设的门窗、洞口应有等效的防火性能。
6.1.6 输送可燃气体和甲、乙类液体的管道严禁穿过防火墙;输送丙类液体的管道必须穿过防火墙时,应有可靠的防火措施。防火墙内不应设置排气道。
6.2 防火隔墙
6.2.1 建筑内有爆炸危险的场所或部位,应用耐火极限不低于 3.00h 的不燃性防爆墙与其他部位分隔,且不应与建筑中的疏散楼梯间直接相通;必须连通时,应在该防爆墙连通处两侧或疏散楼梯间入口处分别设置门斗,门均应为甲级防火门。
6.2.2 建筑中的下列部位应用耐火极限不低于 2.00h 的防火隔墙和 1.00h 的楼板与其他区域分隔,且通风、空气调节机房和变配电室开向建筑内的门应为甲级防火门,其他下列场所中防火隔墙上必须设置的门、窗应为乙级防火门、窗:
1 医疗建筑内的手术室或手术部、产房、重症监护室、贵重精密医疗装备用房、储藏间、实验室、胶片室等;
2 位于其他建筑内的托儿所、幼儿园的儿童用房和儿童游乐厅等儿童活动场所;
3 位于其他建筑内的老年人照料设施;
4 民用建筑内的附属库房,住宅内的汽车库或锅炉房;
5 位于其他建筑内的消防控制室、灭火设备室、消防水泵房等;
6 居住建筑中的公共厨房和其他建筑中的厨房。
6.2.3 防火隔墙、住宅分户墙和单元之间的墙应从楼地面基层隔断至梁、楼板或屋面板的底面基层,屋面板的的耐火极限不应低于 0.50h。
6.2.4 工业与民用建筑外墙上、下层开口之间应有能防止火势沿立面竖向蔓延的措施。住宅外墙上相邻套房开口之间的墙体宽度、楼梯间窗口与套房窗口最近边缘之间的水平间距均不应小于 1.0m;小于 1.0m 时,应有防止火势通过开口蔓延的措施。 建筑外墙上水平或竖向相邻开口之间的防火措施,应有不应低于本规范对其所在部位建筑外墙耐火极限和燃烧性能要求的性能。
6.2.5 建筑幕墙在每层楼板外沿处应有能防止火灾通过幕墙空腔竖向或水平蔓延的措施。
6.3 防火门、防火窗、防火卷帘和防火玻璃墙
6.3.1 防火门应能在火灾时自动关闭,且关闭后的防火门应具有烟密闭性能。
6.3.2 位于建筑内防火分区分隔处的门、工业与民用建筑内变电站通向其他部位的门, 应为甲级防火门。
6.3.3 下列油浸变压器室的门应为甲级防火门:
1 油浸变压器室开向建筑室内的门;
2 在容易沉积可燃粉尘、可燃纤维的场所内设置的油浸变压器室的外门;
3 在粮、棉及其他易燃物大量集中的露天堆场附近设置的油浸变压器室的外门;
4 下方有地下室的油浸变压器室的门。
6.3.4 建筑内下列部位的门,应为乙级防火门:
1 防烟楼梯间及其前室的门;
2 甲、乙类厂房、人员密集的多层丙类厂房、高层建筑和人员密集的公共建筑中封闭楼梯间的门;
3 消防电梯前室的门;
4 通向建筑室外疏散楼梯的门;
5 仓库内通向疏散走道或疏散楼梯的门。
6.3.5 地下车库内直通住宅单元的地下楼梯间和电梯间的入口处应设置乙级防火门。
6.3.6 建筑高度大于 100m 的建筑内的电气竖井、管道井、排烟道、排气道、垃圾道等竖井井壁上的检查门应为甲级防火门,其他建筑内相应竖井井壁上的检查门应为丙级防火门。
6.3.7 人民防空工程中代替甲级防火门用的防护门、防护密闭门、密闭门,其耐火性能不应低于甲级防火门的要求,且不得用于平战结合公共场所的安全出口处。
6.3.8 位于建筑内防火分隔处的防火卷帘应符合下列规定:
1 应具有不低于所在部位防火分隔墙体耐火极限要求的耐火性能;
2 应能在火灾时依靠自重关闭;
3 关闭后的防火卷帘应具有烟密闭性能。
6.3.9 位于建筑内防火分隔处的防火窗应符合下列规定:
1 位于防火墙或耐火极限要求不低于 3.00h 的防火隔墙上的防火窗,应为甲级防火窗;位于其他防火隔墙上的防火窗,应为乙级防火窗;
2 应能在火灾时自动关闭;
3 关闭后的防火窗应具有烟密闭性能。
6.3.10 位于防火分隔处的防火玻璃墙,其耐火极限不应低于本规范对相应位置处防火隔墙的耐火极限要求。
6.4 建筑竖井、管线防火和建筑防火封堵
6.4.1 建筑内的电梯井应独立设置,电梯井内严禁敷设或穿过可燃气体和甲、乙、丙类液体管道,不应敷设与电梯无关的电缆、电线等。电梯井的井壁除电梯门、安全逃生门和通气孔洞外,不应有其他开口。
6.4.2 电梯层门的耐火极限不应低于 1.00h。
6.4.3 建筑内的电气竖井、管道井、排烟道、排气道、垃圾道等竖井应分别独立设置, 井壁的耐火极限均不应低于 1.00h。
6.4.4 除必须通风的燃气管道竖井外,电气竖井、管道井应在每层楼板处进行防火分隔,与房间、走道等相连通的孔隙应进行防火封堵。
6.4.5 防烟与排烟、供暖、通风和空气调节系统中的管道及建筑内的其他管道,在穿过防火墙、防火隔墙和楼板处的孔隙应进行防火封堵。
风管穿过防火墙、防火隔墙和楼板时,穿越处风管上的防火阀、排烟防火阀两侧各 2.0m 范围内的风管应有不低于所在防火分隔位置要求耐火极限的耐火性能。
6.4.6 管道、电气线路敷设在墙体内或穿过防火防爆分隔用楼板、墙体或结构时,应有防火保护措施,与楼板、墙体、结构之间以及电气槽盒内的缝隙应进行防火封堵。
住宅内厨房的明火或高温部位及排油烟管道等,应有防火保护措施。
6.4.7 建筑防火封堵组件的防火、防烟和隔热性能不应低于封堵部位所在建筑构件或结构的防火、防烟和隔热性能,在正常使用和火灾条件下应能防止发生脱落、移位、变形和开裂等。
6.5 建筑内、外部装修防火
6.5.1 建筑内部装修不应减少、改动、拆除、遮挡消防设施及其标识、疏散指示标志、疏散出口、疏散走道和防火分区、防烟分区等,不得影响消防设施的使用功能,装修材料的颜色应与消防设施的颜色有明显区别。
6.5.2 疏散走道及其尽端和疏散出口的顶棚、墙面、地面、门不应有影响人员安全疏散的镜面反光材料。
6.5.3 建筑内避难走道、避难层(间)、疏散楼梯间及其前室、消防电梯前室的顶棚、墙面和地面的装修均应为不燃性材料。
6.5.4 地上建筑的水平疏散走道、安全出口的门厅,其顶棚装修应为不燃性材料,其他部位装修应为难燃性材料;地下建筑的疏散走道、安全出口的门厅,其顶棚、墙面和地面的装修均应为不燃性材料。
6.5.5 歌舞厅、卡拉 OK 厅(含有卡拉 OK 功能的餐厅)、夜总会、录像厅、放映厅、桑拿浴室(除洗浴部分外)、游艺厅(含电子游艺厅)、网吧等歌舞娱乐放映游艺场所, 位于建筑的四层及以上时,其顶棚装修应为不燃性材料,其它部位装修应为难燃性材料;位于地下一层时,其顶棚、墙面的装修均应为不燃性材料,其它部位装修应为难燃性材料。
6.5.6 地下建筑内的自动扶梯和自动人行道的传输设备应为不燃或阻燃材料。
6.5.7 地铁车站的内部装修应符合下列规定:
1 地下车站公共区和设备与管理用房的顶棚、墙面、地面(除架空地板外)装修材料及垃圾箱,应为不燃性材料;
2 地上车站公共区墙面、顶棚的装修材料及垃圾箱,应为不燃性材料,地面其它部位应为难燃性材料;
3 地上、地下车站公共区的广告灯箱、导向标志、休息椅、电话亭、售检票机等固定服务设施的材料,不得使用可燃或易燃性的材料以及石棉、玻璃纤维、塑料等制品。
6.5.8 消防水泵房、机械加压送风排烟机房、固定灭火系统钢瓶间、配电室、变压器室、发电机房、储油间、通风和空调机房等,其内部所有装修均应为不燃性材料。
消防控制室等重要房间,其顶棚和墙面的装修应采用不燃性材料,地面及其他装修应为难燃性材料。
6.5.9 无窗房间室内装修材料的燃烧性能要求不应低于地下建筑的相应要求。
6.5.10 建筑中要求不发火花的地面必须采用不发火花材料铺设。
6.5.11 飞机库内飞机停放和维修区的地面装修应为不燃性材料,地面下的沟、坑均应采用不渗透液体的不燃性材料建造。
6.5.12 建筑的外部装修不应增加火灾通过建筑外立面蔓延的危险性,不得影响建筑外部的灭火救援和火灾时建筑的排烟排热,不得遮挡灭火救援口或减小救援口的宽度或高度。
6.5.13 装修施工过程中,装修材料应远离火源,并应有专人负责施工现场的防火安全。
6.6 建筑与管道保温防火
6.6.1 建筑的内外保温系统应具备与建筑的高度、使用功能和规模相适应的防火性能, 所用保温材料应能减小火灾蔓延的危险,禁止采用易燃保温材料。
6.6.2 建筑的外墙和屋顶采用内保温系统时,保温系统应符合下列规定:
1 人员密集场所,使用明火、燃油、燃气等有火灾危险性的场所,建筑内的疏散楼梯间、避难走道、避难间、避难层等场所或部位,应采用不燃性保温材料;其他场所,应采用不燃性或低烟、低毒的难燃性保温材料;
2 保温系统应采用不燃性材料做防护层;采用难燃性保温材料时,防护层的厚度不应小于 10mm。
6.6.3 人员密集场所和设置人员密集场所的建筑,其外墙外保温系统应采用不燃性保温材料。
6.6.4 住宅采用与基层墙体、装饰层之间无空腔的建筑外墙外保温系统时,其保温材料应符合下列规定:
1 建筑高度大于 100m 时,应为不燃性保温材料;
2 建筑高度大于 27m,但不大于 100m 时,应为难燃性保温材料。
6.6.5 除住宅和设置人员密集场所的建筑外,其他建筑采用与基层墙体、装饰层之间无空腔的建筑外墙外保温系统时,其保温材料应符合下列规定:
1 建筑高度大于 50m 时,应为不燃性保温材料;
2 建筑高度大于 24m,但不大于 50m 时,应为难燃性保温材料。
6.6.6 除设置人员密集场所的建筑外,与基层墙体、装饰层之间有空腔的建筑外墙外保温系统,其保温材料应符合下列规定:
1 建筑高度大于 24m 时,应为不燃性保温材料;
2 建筑高度不大于 24m 时,应为难燃性保温材料。
6.6.7 冷库中的外墙与阁楼楼面均采用松散可燃隔热材料时,应在相交处设置防火带, 且相交部位防火分隔的耐火极限不应低于该部位楼板的耐火极限。
6.6.8 飞机库的外围护结构、内部隔墙和屋面保温隔热层均应为不燃性材料。飞机库大门及采光材料应为难燃性材料。
6.6.9 被绝热设备或管道表面温度大于 100℃的工业管道,其绝热材料及制品应采用不燃性材料;被绝热设备或管道表面温度小于或等于 100℃的工业管道,其绝热材料及制品应采用难燃性材料,且氧指数不应小于 30%。
工业管道的防潮层材料必须阻燃,且氧指数不应小于 30%;保护层应采用难燃性材料。
6.6.10 贮存或输送易燃易爆物料的设备、管道及其邻近管道,其保护层应采用不燃性材料。
云采购解读:
《规范》的发布其实还表现出一个信号,就是防火已经变成建筑关注重点,而防火材料行业也将开始进入新的一轮增长,但这其中最核心的还是提供满足要求的防火产品。因为,只有产品满足建筑需求,才能获得更多开发商青睐!
7 安全疏散与避难设施
7.1 一般要求
7.1.1 建筑物应有在火灾时供人员进行疏散、逃生和避难的设施和路径。建筑中的疏散设施应能保证人员在火灾时安全疏散到建筑室内外的安全区。
7.1.2 建筑中的疏散、逃生和避难设施,应与建筑物的使用性质及其火灾危险性、建筑的耐火等级、建筑高度或层数及建筑面积、人员密度及人员特性、到达疏散出口的距离以及疏散出口的通过能力等相适应。
7.1.3 除下沉广场至地面和地铁地下车站公共区至站厅或地面的顺疏散方向的自动扶梯外,建筑中的电梯、自动扶梯和自动人行道不得计作疏散出口数量。
7.1.4 建筑中疏散出口的数量、位置和宽度应满足所在防火分区或房间的人员安全疏散需要。
每个楼层的安全出口应满足该楼层全部疏散人数安全疏散的要求,地上部分的下一楼层疏散楼梯的净宽度不应小于其上部各楼层中要求疏散净宽度的最大值,地下部分的上一楼层疏散楼梯的净宽度不应小于其下部各楼层中要求疏散净宽度的最大值。
7.1.5 疏散出口应分散布置,房间疏散门应直接通向疏散走道、安全出口或建筑室外。当一个房间或区域需要设置 2 个及以上疏散出口时,应符合下列规定:
1 当设置 2 个疏散出口时,每个疏散出口的宽度应按能通过的人数不小于该房间或区域内全部疏散人数的一半计算;当设置 2 个以上疏散出口,且其中 1 个出口不能使用时,其他出口的宽度应按能通过该房间或区域内全部疏散人数计算;
2 除同层每个疏散门至安全出口的疏散距离小于 10m 的情况外,同侧两个疏散出口最远边缘之间的直线距离,不应小于所在房间或区域内最长对角线的一半且不应小于 9m;当该房间或区域设置自动灭火系统时,不应小于该对角线的三分之一且不应小于 7m;当同侧两个疏散出口最远边缘之间的直线距离不符合要求时,该 2 个疏散出口应计作 1 个疏散出口。
7.1.6 建筑中每个安全出口、疏散门的净宽度均不应小于 0.9m;疏散走道、室内疏散楼梯、建筑首层疏散外门的净宽度均不应小于 1.1m,建筑高度不大于 18m 的住宅中一边设置栏杆的疏散楼梯净宽度不应小于 1.0m;室外疏散楼梯的净宽度不应小于 0.9m。疏散楼梯或室内外疏散台阶、坡道的净宽度大于 2.0m 时,应设置扶手栏杆将其隔为宽度均不大于 2.0m 的区段。
7.1.7 建筑内的疏散门应符合下列规定:
1 除设置在丙、丁、戊类仓库首层靠墙外侧的推拉门或卷帘门外,疏散门应为平开门,不应为推拉门、卷帘门、吊门、转门和折叠门;
2 甲、乙类生产与储存场所和人民防空工程中平战结合公共场所的疏散门,其他工业与民用建筑中使用人数大于 60 人或每樘门的平均疏散人数大于30 人的房间疏散门,均应向疏散方向开启;
3 疏散楼梯间及其前室的门和通向室外疏散楼梯的门,应向疏散方向开启。开向疏散楼梯(间)的门在完全开启时,不应减少楼梯平台的有效宽度;
4 疏散门应能在关闭后从任何一侧手动开启;
5 除住宅的户门外,建筑内设置门禁系统的疏散门或控制人员出入的闸口,应能在火灾时自动释放或人员不需使用任何工具即能容易从内部打开,并应在显著位置有明显的标识。
7.1.8 疏散走道、疏散出口门和疏散楼梯的净宽度计算应符合下列规定:
1 疏散走道的净宽度应为走道两侧完成墙面之间的最小水平净距;
2 单扇门的净宽度应为门扇呈 90°角打开时,从门侧柱或门框边缘到门表面之间的宽度;双扇门的净宽度应为两扇门分别呈 90°角打开时,相对两扇门表面之间的宽度;
3 两侧只有围墙而无扶手栏杆的楼梯,应为两侧完成墙面之间的宽度;只有一侧为墙体、另一侧有扶手栏杆的楼梯,应为完成墙面到栏杆或扶手内侧的宽度;两侧均有扶手栏杆的楼梯,应为两侧栏杆或扶手相对内表面之间宽度中的较小者。
7.1.9 有固定座位或标明使用人数的建筑或区域,其疏散人数应按标定人数的 1.1 倍计算;对无标定人数的建筑或区域,其疏散人数应按可控制的设计人数确定。
7.1.10 疏散通道、疏散走道和疏散出口上不得有任何阻碍人员疏散或减少疏散宽度的物体,在火灾时应能清晰可辨或有明显清晰的指示标志。
7.1.11 疏散走道在防火分区分隔处应有向不同疏散方向开启的疏散门,疏散走道的净空高度不应小于 2.1m。
疏散通道不应利用输送有火灾、爆炸危险物质的栈桥。
7.1.12 建筑中疏散楼梯的数量、位置、宽度及楼梯间的形式应满足人员安全疏散和使用方便的要求。除住宅户内楼梯外,疏散楼梯不应采用螺旋楼梯和扇形踏步。
7.1.13 疏散楼梯间应符合下列规定:
1 楼梯间内不应有烧水间、可燃材料储藏室、垃圾道;
2 楼梯间内不应有影响疏散的凸出物或其他障碍物;
3 楼梯间和前室不应使用卷帘进行分隔;
4 楼梯间内不应有甲、乙、丙类液体管道,封闭楼梯间、防烟楼梯间及其前室内禁止穿过或设置可燃或助燃气体管道。
5 住宅的敞开楼梯间内设置可燃气体管道和可燃气体计量表时,应有可靠的防火与安全保护措施;其他建筑的敞开楼梯间内不应有可燃气体管道;
6 除住宅的楼梯间前室外,封闭楼梯间、防烟楼梯间及其前室内的墙上不应开设除疏散门、外窗和送风口外的其他门、窗、洞口;
7 自然通风防烟条件不符合要求的封闭楼梯间,应有机械加压防烟措施或采用防烟楼梯间;
8 防烟楼梯间前室的使用面积:公共建筑、高层厂房、高层仓库,不应小于 6.0㎡; 住宅,不应小于 4.5㎡。与消防电梯前室合用的前室的使用面积:公共建筑、高层厂房、高层仓库,不应小于 10.0㎡;住宅,不应小于 6.0㎡。
7.1.14 除通向避难层的疏散楼梯外,建筑中疏散楼梯(间)在各层的平面位置不应改变。
除住宅套内的自用楼梯外,设置公共活动场所的人防工程及其他地下、半地下建筑(室)的疏散楼梯间应为封闭楼梯间,当室内地面与室外出入口地坪高差大于 10m 或层数大于等于 3 层时,应为防烟楼梯间。
建筑中的疏散楼梯(间)在首层应直通室外,其地下、半地下楼层在首层的楼梯(间) 出入口应与其地上楼层在首层的楼梯(间)出入口采用墙体分隔;必须共用时,不应共用前室,并应在地下楼层的楼梯出入口处分别有明显的标识。
7.1.15 与高层公共建筑主体之间未采用防火墙和甲级防火门进行分隔的裙房,其疏散楼梯应为封闭楼梯间,疏散净宽度和疏散距离均应符合相应高层建筑的要求;与高层公共建筑主体之间采用防火墙和甲级防火门进行分隔的裙房,其疏散楼梯形式、疏散净宽度和疏散距离均应符合本规范有关单、多层建筑的相应要求。
7.1.16 室外疏散楼梯应符合下列规定:
1 栏杆扶手的高度不应小于 1.10m,倾斜角度不应大于 45°;
2 除 3 层及以下的建筑外,梯段和平台均应为不燃性材料;平台的耐火极限不应低于 1.00h,梯段的耐火极限不应低于 0.25h;
3 通向室外楼梯的门口不应正对梯段;
4 除疏散门外,楼梯周围 2m 内的墙面上不应有其他开口。
7.1.17 建筑高度大于 100m 的工业与民用建筑应设置避难层(间)。避难层(间)应符合下列规定:
1 第一个避难层(间)的楼地面至消防车登高操作场地地面的高度不应大于 50m;
2 通向避难层(间)的疏散楼梯应在避难层分隔、同层错位或上下层断开;
3 避难层(间)的净面积应能满足设计避难人数避难的要求;
4 避难层不应用于除低火灾危险性的设备外的其他用途。可燃液体管道、可燃或助燃气体管道应集中布置,设备管道区应用耐火极限不低于 3.00h 的防火隔墙与避难区分隔。管道井和设备间应用耐火极限不低于 2.00h 的防火隔墙与避难区分隔;管道井和设备间的门应为甲级防火门,与避难层区出入口的距离不应小于 5m;
5 避难间不应开设除外窗、疏散门外的其他开口;
6 避难层应设置消防电梯出口、消火栓和消防软管卷盘、消防专线电话和应急广播;
7 在避难层(间)进入楼梯间的入口处和疏散楼梯通向避难层(间)的出口处, 应有明显的指示标识;
8 避难区应有防烟性能,其外窗应为乙级防火窗。
7.3 住宅
7.3.1 下列住宅一个单元每层的安全出口不应少于 2 个:
1 建筑高度大于 54m 的住宅;
2 一个单元任一层的建筑面积大于 650㎡ 的住宅;
3 建筑高度不大于 27m,但任一户门至最近安全出口的距离大于 15m 的住宅;
4 建筑高度大于 27m、不大于 54m,但任一户门至最近安全出口的距离大于 10m
的住宅。
7.3.2 建筑高度大于 27m、不大于 54m 且一个单元设置一座疏散楼梯的住宅,其疏散楼梯应通至屋面,户门应为乙级防火门;多单元住宅中的疏散楼梯应能通过屋面连通。当单元的疏散楼梯不能通至屋面或不能通过屋面连通时,该单元每层应设置 2 个安全出口。
7.3.3 4 层及 4 层以上的住宅,其疏散楼梯间在首层应直通室外或在首层采用扩大的封闭楼梯间或防烟楼梯间前室;2、3 层住宅的疏散楼梯间在首层的出口,距离直通室外的门口不应大于 15m。
7.3.4 非单元式住宅的安全疏散与避难设施应符合本规范有关相应建筑高度公共建筑的规定。
7.4 公共建筑和非住宅居住建筑
7.4.1 非住宅居住建筑的安全疏散与避难设施应符合本规范有关相应建筑高度公共建筑的规定。
7.4.2 公共建筑内每个防火分区或一个防火分区的每个楼层,其安全出口的数量应经计算确定,且不应少于 2 个。设置 1 个安全出口或 1 部疏散楼梯的公共建筑应符合下列条件之一:
1 除托儿所、幼儿园外,建筑面积不大于 200㎡ 且人数不超过 50 人的单层公共建筑或多层公共建筑的首层;
2 除医疗建筑、老年人照料设施、托儿所与幼儿园的儿童用房、儿童活动场所和歌舞娱乐放映游艺场所外,符合表 7.4.2 规定的公共建筑。
表 7.4.2设置 1 部疏散楼梯的公共建筑

7.4.3 公共建筑内每个房间的疏散门数量应经计算确定,且不应少于 2 个。托儿所、幼儿园、老年人照料设施、医疗建筑、教学建筑内位于走道尽端的房间,其疏散门不应少于 2 个;设置 1 个疏散门的其他房间或场所应符合下列条件之一:
1 位于两个安全出口之间或袋形走道两侧的房间,对于托儿所、幼儿园、老年人照料设施,建筑面积不大于 50㎡;对于医疗建筑、教学建筑,建筑面积不大于 75㎡; 对于其他建筑或场所,建筑面积不大于 120㎡;
2 位于走道尽端的房间,建筑面积小于 50㎡ 且疏散门的净宽度不小于 0.90m;
3 位于走道尽端的房间,由房间内任一点至疏散门的直线距离不大于 15m、建筑面积不大于 200㎡ 且疏散门的净宽度不小于 1.40m;
4 歌舞娱乐放映游艺场所内建筑面积不大于 50㎡ 且经常停留人数不超过 15 人的厅、室。
7.4.4 托儿所和幼儿园的儿童用房、老年人照料设施、儿童活动场所位于其他多层建
筑内时,应至少有 1 个独立的安全出口或 1 部独立的疏散楼梯;位于其他高层建筑内时,应至少有一半独立的安全出口和疏散楼梯。
7.4.5 剧场、电影院、礼堂和体育馆的观众厅或多功能厅的疏散门不应少于 2 个,且每个疏散门的平均疏散人数不应大于 250 人;当容纳人数大于 2000 人时,其超过 2000 人的部分,每个疏散门的平均疏散人数不应大于 400 人。
7.4.6 一类高层公共建筑、建筑高度大于 32m 的二类高层公共建筑,其疏散楼梯应为防烟楼梯间;其他高层公共建筑的疏散楼梯应为封闭楼梯间。
7.4.7 下列多层公共建筑中与敞开式外廊不直接相连的疏散楼梯,均应为封闭楼梯间:
1 医疗建筑、旅馆、老年人照料设施及类似使用功能的建筑;
2 设置歌舞娱乐放映游艺场所的建筑;
3 商店、图书馆、展览建筑、会议中心及类似使用功能的建筑;
4 6 层及 6 层以上的其他建筑。
7.4.8 公共建筑的疏散楼梯间在首层应直通室外或在首层采用扩大的封闭楼梯间或防烟楼梯间前室,疏散楼梯间的门距离直通室外的门口不应大于 30m;4 层及 4 层以下且在首层未采用采用扩大的封闭楼梯间或防烟楼梯间前室的公共建筑,该距离不应大于 15m。
7.4.9 公共建筑内直通疏散走道的房间疏散门至最近安全出口的直线距离,不应大于表 7.4.9 的规定;房间内任一点至该房间直通疏散走道的疏散门的直线距离,不应大于表 7.4.9 规定的袋形走道两侧或尽端的疏散门至最近安全出口的直线距离。
一、二级耐火等级建筑内疏散门或安全出口不少于 2 个的观众厅、展览厅、多功能厅、餐厅、营业厅等,其室内任一点至最近疏散门或安全出口的直线距离不应大于30m;当疏散门不能直通室内外安全区或疏散楼梯间时,应采用长度不大于 10m 的疏散走道通至最近的安全出口。当该场所设置自动喷水灭火系统时,室内任一点至最近安全出口的安全疏散距离分别不应大于上述数值的 1.25 倍。
表 7.4.9公共建筑内直通疏散走道的房间疏散门至最近安全出口的直线距离(m)

注:1 建筑内开向敞开式外廊的房间疏散门至最近安全出口的直线距离不应大于按本表的规定增加 5m。
2 直通疏散走道的房间疏散门至最近敞开楼梯间的直线距离,当房间位于两个楼梯间之间时, 应按本表的规定减少 5m;当房间位于袋形走道两侧或尽端时,应按本表的规定减少 2m。
3 建筑内全部设置自动喷水灭火系统时,其安全疏散距离不应小于本表规定值的 1.25 倍。
7.4.10 木结构建筑中的房间疏散门至最近安全出口的直线距离,不应大于表 7.4.10 的规定;房间内任一点至该房间直通疏散走道的疏散门的直线距离,不应大于表 7.4.10 中有关袋形走道两侧或尽端的疏散门至最近安全出口的直线距离。
表 7.4.10房间直通疏散走道的疏散门至最近安全出口的直线距离(m)

7.4.11 除剧场、电影院、礼堂、体育馆外的其他公共建筑,其房间疏散门、安全出口、疏散走道和疏散楼梯的各自总净宽度,应根据疏散人数和每 100 人所需最小疏散净宽度计算确定,并应符合下列规定:
1 每层的房间疏散门、安全出口、疏散走道和疏散楼梯的每 100 人所需最小疏散净宽度,不应小于表 7.4.11 的规定;
表 7.4.11每层的房间疏散门、安全出口、疏散走道和疏散楼梯的每 100 人所需最小疏散净宽度(m/百人)

2 首层外门的总净宽度应按该建筑疏散人数最多一层的人数计算确定,不供其他楼层人员疏散的外门的总净宽度应根据本层的疏散人数计算确定;
3 歌舞娱乐放映游艺场所中录像厅的疏散人数,应根据厅、室的建筑面积按不小于 1.0 人/㎡ 计算;其他歌舞娱乐放映游艺场所的疏散人数,应根据厅、室的建筑面积按不小于 0.5 人/㎡ 计算;
4 木结构建筑内疏散走道、安全出口、疏散楼梯和房间疏散门的每 100 人所需最小疏散净宽度应符合表 7.4.11 中有关三级耐火等级建筑的规定值。
7.4.12 高层病房楼应在二层及以上的病房楼层和洁净手术部设置避难间;所在楼层地面距室外设计地面高度大于 24m 的洁净手术部,其每个防火分区均应有一间符合下列规定的避难间:
1 避难间服务的护理单元不应超过 2 个,避难间可供避难的净面积每个护理单元不应小于 25.0㎡;
2 兼作其他用途的避难间,应能保证人员的避难安全,且可供避难的净面积符合要求;
3 应靠近楼梯间,并应用耐火极限不低于 2.00h 的防火隔墙和甲级防火门与其他部位分隔;
4 应有消防专线电话和消防应急广播;
5 避难间的入口处应有明显的指示标识;
6 应能防止烟气侵入,外窗应为乙级防火窗。
7.4.13 铁路旅客用房的疏散楼梯净宽度不应小于 1.6m,安全出口、疏散走道、疏散通道的净宽度不应小于 3.0m。
7.5 其他建筑
7.5.1 汽车库、修车库的人员安全出口和汽车疏散出口应分开设置。设置在其他建筑内的汽车库,其车辆疏散出口应与其他场所的人员安全出口分开设置。
7.5.2 建筑高度大于 32m 的汽车库的疏散楼梯应为防烟楼梯间;其他汽车库、修车库, 应为封闭楼梯间。
7.5.3 汽车库内任一点至最近人员安全出口的直线距离不应大于 45m;当设置自动灭火系统时,不应大于 60m。单层或位于建筑首层的汽车库,其中任一点至最近人员安全出口的直线距离不应大于 60m。
7.5.4 地铁工程中设置门禁装置的通道门、设备和管理用房门的电子锁,应满足防冲撞和安全疏散的要求。电子锁应具备断电自动释放功能,设备和管理用房门电子锁还应具备手动机械解锁功能。
门禁系统应能与火灾自动报警系统联动控制。车站控制室综合后备控制盘上应具有门禁紧急开门控制按钮,并应具备手动、自动切换功能。
7.5.5 地铁工程中地上车站的安全疏散设施应符合本规范有关相应建筑高度公共建筑的规定,地下车站的安全出口应符合下列规定:
1 车站每个站厅公共区直通地面的安全出口不应少于 2 个;
2 地下单层侧式站台车站,每侧站台直通地面的安全出口不应少于 2 个;
3 地下车站有人值守的设备和管理用房区域的安全出口不应少于 2 个,其中有人值守的防火分区应有 1 个直通地面的安全出口;
4 竖井、爬梯、电梯、消防专用通道、地下换乘车站的换乘通道以及位于两侧式站台之间的过轨地道不应计作安全出口。
7.5.6 地铁站台至站厅或其他安全区域的疏散楼梯、自动扶梯和疏散通道的通过能力, 应保证在远期或客流控制期中超高峰小时最大客流量时,一列进站列车所载乘客及站 台上的候车乘客能在 4min 内全部撤离站台,并应能在 6min 内全部疏散至站厅公共区或其他安全区域。
7.5.7 位于地铁站厅公共区同方向的两个安全出口之间的水平净距不应小于 20m。共用一个站厅公共区的换乘车站,站厅公共区的安全出口数量每线不应少于 2 个。
7.5.8 地铁站厅公共区与非地铁功能场所的安全出口应各自完全独立。两者的连通口和上、下联系楼梯或扶梯不得作为相互间的安全出口。
7.5.9 长度大于 500m 的双孔交通隧道应具有人行横通道或人行疏散通道,通道的净宽度和净高度分别不应小于 1.2m 和 2.1m。
7.5.10 机场航空指挥塔设置 1 座疏散楼梯时,应为防烟楼梯间,并应同时设置消防电梯。
7.5.11 城市综合管廊工程应有满足人员出入的应急救援入口和人员疏散出口,人员疏散出口的间距不应大于 200m。电缆隧道或电缆仓每隔 200m 应至少有 1 个直通地面的出口。
云采购解读:
疏散出口和避难设施是关乎业主生命的大事,其设置必须要科学合理,而《规范》将疏散口的数量、疏散通道的规格、避难层的防火设施都做了详细规定,可以为广大开发商提供直接的参考标准。
8 建筑主动防火设施
8.1 消防给水和灭火设施
8.1.1 建筑应根据其建筑高度、建筑体积或建筑面积、火灾危险性和建筑附近的消防力量布置情况及环境条件,设置相适应的建筑消防给水与灭火设施或系统。
8.1.2 设置在建筑内的固定灭火系统应符合下列规定:
1 灭火剂应适用于扑救设置场所或保护对象的火灾类型,不得用于扑救遇灭火介质会发生化学反应而引起燃烧、爆炸等物质的火灾;
2 灭火系统的类型应与火灾发展特性、建筑空间特性相适应,并应能在设置场所的环境条件下安全、可靠运行和有效灭火;
3 灭火剂储存场所的环境温度应能保证储存有灭火剂的装置安全运行,并能保证灭火剂在设计使用期限内效能不降低;
4 系统中需保持常开或常闭的阀门应有锁定装置和启闭方向指示标志;
5 设置在爆炸危险性区域内时,灭火系统的设备、管道及组件应具有与所在爆炸危险区危险等级相应的防爆性能,并应有导除静电的措施。
8.1.3 除地铁区间和住宅套内外,住宅公共区、其他各类建筑或场所均应配置灭火器。
8.1.4 城镇(包括居住区、商业区、开发区、工业区等)应沿可通行消防车的街道设置市政消火栓系统。
8.1.5 除一、二级耐火等级且建筑体积不大于 3000m³ 的戊类厂房,居住人数不大于500 人且建筑层数不大于 2 层的居住区和城市轨道交通工程中的高架区间外,下列建筑或场所应设置室外消火栓系统:
1 工业与民用建筑;
2 用于灭火救援和消防车停靠的建筑屋面或高架桥上;
3 城市轨道交通工程。
8.1.6 除四类隧道和行人或通行非机动车辆的三类隧道外,城市交通隧道应设置消防给水系统。
8.1.7 下列建筑或场所包括设备层在内的各层均应设置室内消火栓系统:
1 建筑占地面积大于 300㎡ 的工业建筑;
2 高层公共建筑和建筑高度大于 21m 的住宅;
3 特等、甲等剧场,超过 800 个座位的其他等级的剧场和电影院等以及超过 1200个座位的礼堂、体育馆等建筑;
4 建筑体积大于 5000m³ 的车站、码头、机场的候车(船、机)建筑,展览建筑, 商店,旅馆,医疗建筑和图书馆等单、多层公共建筑;
5 建筑高度大于 15m 或建筑体积大于 10000m³ 的其他单、多层民用建筑;
6 城市轨道交通工程(除高架区间外)。
8.1.8 建筑设置的自动喷水灭火系统、水喷雾灭火系统、泡沫灭火系统和固定消防炮灭火系统以及下列建筑的室内消火栓给水系统应设置消防水泵接合器:
1 6 层及 6 层以上的公共建筑;
2 5 层及 5 层以上的工业建筑;
3 其他高层建筑;
4 3 层及 3 层以上或建筑面积大于 10000㎡ 的地下、半地下建筑(室)。
8.1.9 下列场所应设置自动灭火系统:
1 单台容量在 40MV·A 及以上的厂矿企业油浸变压器,单台容量在 90MV·A 及以上的电厂油浸变压器,单台容量在 125MV·A 及以上的独立变电站油浸变压器;
2 飞机发动机试验台的试车部位;
3 充可燃油并设置在高层民用建筑内的高压电容器和多油开关室;
4 国家、省级或人口超过 100 万的城市广播电视发射塔内的微波机房、分米波机房、米波机房、变配电室和不间断电源(UPS)室;
5 国际电信局、大区中心、省中心和一万路以上的地区中心内的长途程控交换机房、控制室和信令转接点室;
6 两万线以上的市话汇接局和六万门以上的市话端局内的程控交换机房、控制室和信令转接点室;
7 中央及省级公安、防灾和网局级及以上的电力等调度指挥中心内的通信机房和控制室;
8 主机房建筑面积不小于140㎡ 的电子信息系统机房内的主机房和基本工作间的已记录磁(纸)介质库;
9 中央和省级广播电视中心内建筑面积不小于 120㎡ 的音像制品库房;
10 国家、省级或藏书量超过 100 万册的图书馆内的特藏库;中央和省级档案馆内的珍藏库和非纸质档案库;大、中型博物馆内的珍品库房;一级纸绢质文物的陈列室;
11 Ⅰ类的机动车修车库;
12 其他特殊重要设备室。
8.1.10 除本规范另有规定和不适合用水保护或灭火的场所外,下列厂房或生产部位应设置自动喷水灭火系统:
不小于50000 纱锭的棉纺厂的开包、清花车间,不小于5000 锭的麻纺厂的分级、梳麻车间,火柴厂的烤梗、筛选部位;
占地面积大于 1500㎡ 或总建筑面积大于 3000㎡ 的单、多层制鞋、制衣、玩具及电子等类似用途的厂房;
占地面积大于 1500㎡ 的木器厂房;
泡沫塑料厂的预发、成型、切片、压花部位;
其他高层乙、丙、丁类厂房;
建筑面积大于 500㎡ 的地下或半地下丙类厂房。
8.1.11 除本规范另有规定和不适合用水保护或灭火的仓库外,下列仓库应设置自动喷水灭火系统:
1 每座占地面积大于 1000㎡ 的棉、毛、丝、麻、化纤、毛皮及其制品的仓库;
2 每座占地面积大于 600㎡ 的火柴仓库;
3 邮政建筑内建筑面积大于 500㎡ 的空邮袋库;
4 可燃、难燃物品的其他高架仓库和高层仓库;
5 设计温度高于 0℃的高架冷库,设计温度高于 0℃且每个防火分区建筑面积大于1500㎡ 的非高架冷库;
6 总建筑面积大于 500㎡ 的可燃物品地下仓库。
8.1.12 除本规范另有规定和不适合用水保护或灭火的场所外,下列高层民用建筑或场所应设置自动喷水灭火系统:
1 一类高层公共建筑(除游泳池、溜冰场外)及其地下、半地下室;
2 二类高层公共建筑及其地下、半地下室的公共活动用房、走道、办公室和旅馆的客房、可燃物品库房、自动扶梯底部;
3 高层民用建筑内的歌舞娱乐放映游艺场所;
4 建筑高度大于 100m 的住宅。
8.1.13 除本规范另有规定和不适合用水保护或灭火的场所外,下列单、多层民用建筑或场所应设置自动喷水灭火系统:
1 特等、甲等剧场,超过 1500 个座位的其他等级的剧场,超过 2000 个座位的会堂或礼堂,超过 3000 个座位的体育馆,超过 5000 人的体育场的室内人员休息室与器材间等;
2 任一层建筑面积大于 1500㎡ 或总建筑面积大于 3000㎡ 的展览、商店、餐饮和旅馆建筑以及医院中同样建筑规模的病房楼、门诊楼和手术部;
3 设置送回风道(管)的集中空气调节系统且总建筑面积大于 3000㎡ 的办公建筑等;
4 藏书量超过 50 万册的图书馆;
5 大、中型幼儿园,老年人照料设施;
6 总建筑面积大于 500㎡ 的地下或半地下商店;
7 位于地下或半地下或地上四层及以上楼层的歌舞娱乐放映游艺场所(除游泳场所外),位于首层、二层和三层且任一层建筑面积大于 300㎡ 的地上歌舞娱乐放映游艺场所(除游泳场所外)。
8.1.14 下列建筑或部位应设置雨淋灭火系统:
1 火柴厂的氯酸钾压碾厂房,建筑面积大于 100㎡ 且生产或使用硝化棉、喷漆棉、火胶棉、赛璐珞胶片、硝化纤维的厂房;
2 乒乓球厂的轧坯、切片、磨球、分球检验部位;
3 建筑面积大于 60㎡ 或储存量大于 2t 的硝化棉、喷漆棉、火胶棉、赛璐珞胶片、硝化纤维的仓库;
4 日装瓶数量大于 3000 瓶的液化石油气储配站的灌瓶间、实瓶库;
5 特等、甲等剧场、超过 1500 个座位的其他等级剧场和超过 2000 个座位的会堂或礼堂的舞台葡萄架下部;
6 建筑面积不小于 400㎡ 的演播室,建筑面积不小于 500㎡ 的电影摄影棚。
8.2 建筑防烟与排烟
8.2.1 建筑的下列场所或部位应具有防烟设施:
1 消防电梯间前室或合用前室;
2 避难走道的前室、避难层(间);
3 防烟楼梯间及其前室。
8.2.2 工业建筑的下列场所或部位应具有排烟设施:
1 人员或可燃物较多的丙类生产场所;
2 丙类厂房内建筑面积大于 300㎡且经常有人停留或可燃物较多的地上房间;
3 建筑面积大于 5000㎡ 的丁类生产场所;
4 占地面积大于 1000㎡的丙类物品储存场所;
5 建筑高度大于 32m 的工业建筑内长度大于 20m 的疏散走道,其他工业建筑内长度大于 40m 的疏散走道。
8.2.3 民用建筑的下列场所或部位应具有排烟设施:
1 位于地上四层及以上楼层以及地下或半地下的歌舞娱乐放映游艺场所,位于其他楼层且房间建筑面积大于 100㎡ 的歌舞娱乐放映游艺场所;
2 中庭;
3 公共建筑内建筑面积大于 100㎡ 且经常有人停留的地上房间;
4 公共建筑内建筑面积大于 300㎡ 且可燃物较多的地上房间;
5 建筑内长度大于 20m 的疏散走道;
6 地上建筑内无窗房间总建筑面积大于 200㎡ 的区域;
7 地上建筑内建筑面积大于 50㎡,且经常有人停留或可燃物较多的无窗房间;
8 地下或半地下建筑(室)内房间总建筑面积大于 200㎡ 的区域;
9 地下或半地下建筑(室)内建筑面积大于 50㎡,且经常有人停留或可燃物较多的房间。
8.2.4 地铁工程中的地下车站及乘客通行的区间隧道内应具有防烟、排烟系统。
8.2.5 一、二类公路隧道和通行机动车辆的一、二、三类城市交通隧道内应具有排烟设施。
8.2.6 电缆隧道和城市综合管廊中的电力舱内应具有排烟设施。
8.2.7 敞开楼梯和自动扶梯穿越建筑楼板的开口部位应有挡烟设施。
8.2.8 下列无可开启外窗的地上建筑或部位,在建筑的每层外墙和(或)屋顶上应有排烟排热设施:
1 任一层建筑面积大于 2500㎡ 的丙类厂房或仓库;
2 任一层建筑面积大于 3000㎡的商店、展览建筑及类似功能的公共建筑;
3 总建筑面积大于 1000㎡ 的歌舞娱乐放映游艺场所;
4 商店、展览建筑及类似功能的公共建筑中长度大于 60m 的走道;
5 靠外墙或贯通至建筑屋顶的中庭。
8.3 火灾自动报警系统
8.3.1 下列工业建筑应设置火灾自动报警系统:
1 任一层建筑面积大于 1500㎡ 或总建筑面积大于 3000㎡ 的制鞋、制衣、玩具、电子等类似用途的厂房;
2 一座占地面积大于 1000㎡ 的棉、毛、丝、麻、化纤及其制品的仓库,占地面积大于 500㎡ 或总建筑面积大于 1000㎡ 的卷烟仓库;
3 洁净厂房。
8.3.2 下列民用建筑或场所应设置火灾自动报警系统:
1 任一层建筑面积大于 1500㎡ 或总建筑面积大于 3000㎡的商店、展览、财贸金融、客运和货运等类似用途的建筑;
2 总建筑面积大于 500㎡ 的地下或半地下商店;
3 图书或文物的珍藏库,重要的档案馆,一座藏书超过 50 万册的图书馆;
4 广播电视建筑、邮政建筑、电信建筑,电力、交通和防灾等指挥调度建筑;
5 特等或甲等剧场,座位数超过 1500 个的其他等级的剧场或电影院,座位数超过 2000 个的会堂或礼堂,座位数超过 3000 个的体育馆;
6 幼儿园的儿童用房等场所,老年人照料设施,任一层建筑面积大于 1500㎡ 或总建筑面积大于 3000㎡ 的其他儿童活动场所;
7 任一层建筑面积大于 1500㎡ 或总建筑面积大于 3000㎡ 的疗养院的病房楼、商店,不少于 200 床位的医院门诊楼、病房楼和手术部等;
8 歌舞娱乐放映游艺场所;
9 二类高层公共建筑内建筑面积大于 50㎡ 的可燃物品库房和建筑面积大于500㎡ 的营业厅;
10 其他一类高层公共建筑;
11 建筑高度大于 100m 的住宅。
8.3.3 工业与民用建筑中的下列部位应设置火灾自动报警系统:
1 净高大于 2.6m 且可燃物较多的技术夹层,净高大于 0.8m 且有可燃物的闷顶或吊顶内;
2 电子信息系统的主机房及其控制室、记录介质库,特殊贵重或火灾危险性大的机器、仪表、仪器设备室、贵重物品库房;
3 设置建筑消防设施并需与火灾自动报警系统联锁动作的场所或部位。
8.3.4 高层住宅的公共部位应设置有语音功能的火灾声警报装置或应急广播。
8.3.5 除敞开式机动车库外,下列汽车库和修车库应设置火灾自动报警系统:
1 Ⅰ类机动车库;
2 Ⅱ类地下、半地下机动车库,Ⅱ类高层机动车库;
3 机械式机动车库,采用汽车专用升降机作机动车疏散出口的机动车库;
4 Ⅰ类、Ⅱ类地下机动车修车库,高层机动车修车库。
8.3.6 地铁工程中的控制中心、车站、地下区间、区间变电所及系统设备用房、主变电所和车辆基地应设置火灾自动报警系统,并应在下列部位设置火灾探测器:
1 车站公共区及设备管理区内的房间;
2 地下车站设备管理区大于 20m 内走道,长度大于 60m 的地下连通道和出入口通道;
3 主变电所的设备间、停车库、列检库、停车列检库、运用库、联合检修库、物资总库;
4 综合楼、信号楼、变电所和其它设备间、办公室。
8.3.7 建筑内可能散发可燃气体、可燃蒸气的场所应设置可燃气体报警装置。
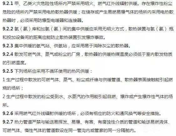
9.2 供暖系统

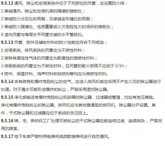
9.3 通风和空气调节系统



10 电气
10.1 消防电气

建筑内消防应急照明和灯光疏散指示标志的备用电源的连续供电时间(h)

10.1.5 建筑内的消防用电设备应采用专用的供电回路,当建筑内的生产、生活用电被切断时,应仍能保证消防用电。
备用消防电源的供电时间和容量,应满足该建筑的火灾延续时间内各消防用电设备的要求。不同建筑的火灾延续时间应符合表 10.1.5 的规定。
表 10.1.5 不同建筑的火灾延续时间(h)

10.1.6 除采用三级负荷的消防用电设备外,消防控制室、消防水泵房、防烟和排烟风机房的消防用电设备及消防电梯等的供电,在其配电线路的最末一级配电箱处应具有自动切换装置。


10.2 其他电气线路与设备


11 建筑消防救援设施



免责声明:伟德betvlctor旧版网部分文章来源于网络以及企业投稿,如页面信息对您造成影响,请及时联系我们进行处理!
本文地址://m.iixiw.com/newsshow/3583.htm
转载本站原创文章请注明来源:伟德betvlctor旧版网








粤公网安备 44030302001606号