首页>bevictor伟德app >betvlctor伟德官方app >内容
建筑门窗工程国家定额指标出炉
2018/08/29来源:优典浏览:83150

翘首以盼的中国建筑门窗工程造价指标终于问世,中华人民共和国住房和城乡建设部于2018年4月9日发布的工程造价指标(试行)通知,能不能规范行业认知,从而引导三大工程市场,进而形成中国高标准呢,以下是试行文件摘要。

该推行文件是结合落实《中共中央国务院关于进一步加强城市规划建设管理若干意见》,推进节能城市建设,推广绿色建筑和建材,并和国务院办公厅相关决定并行实施,从而贯彻创新、协调、绿色、开放、共享的发展理念。

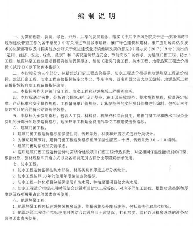
本指标分为三个部分,包括建筑门窗工程造价指标、防水工程造价指标和地源热泵工程造价指标。建筑门窗工程、防水工程造价指标按东北华北、华东中南、西南和西北四人地区编制;地源热泵工程造价指标按典型工程造价指标编制。
本指标通过采集、分析符合国家现行设计规范、施工及验收规范、技术操作规程、质量评定标准、产品标准和安全操作规程、工程量清单计价规范、计算规范等的实际项目价格进行编制,包括近三年新建项目的合同价和结算价等数据。
本指标为全费用指标,包含人工费、材料费、机械费和综合费用。建筑门窗工程和防水工程是全费用的分部分项建安造价指标,地源热泵工程是全费用的单位工程建安造价指标
一 建筑门窗工程造价指标
建筑门窗工程造价指标按保温性能、传热系数、材质和开启方式进行分类统计

东北、华北地区

华东、中南地区

西南地区

西北地区
为推动建筑节能、建筑门窗工程造价指标按照保温性能五到十级,传热系数3.0-1.0编制;建筑门窗均按成品安装考虑;应用建筑门窗工程造价指标时需合建设项目门窗工程传热系数,对应相同保温性能级别的门窗,根据材质规格和开启方式以及各项费用所占百分比等因素参考使用。
二 防水工程造价指标
防水工程造价指标按防水部位、材质类别和厚度进行分类统计。

东北、华北地区

华东、中南地区

西南地区


西北地区
防水工程按照30年的使用年限编制造价指标;防水工程一体化项目包括保温层和防水层,种植屋顶项目仅含防水层;防水工程造价指标应时需结合建设项目防水工程等级,对应不同施工部位,根据材料类别和厚度以及各项费用占比等因素参考使用。
三 地源热泵典型工程造价指标
地源热泵工程包括地源热泵机房系统、能量采集及外线系统等,包括总造价和单位指标。


地源热泵工程造价指标应用时需结合建设项目土质情况、打孔深度、管径以及机房系统的设备配置等因素参考使用。
指标已出,随之而来的将是一些列制动反应,高标准规范化的门窗造价,触手即得。
免责声明:伟德betvlctor旧版网部分文章来源于网络以及企业投稿,如页面信息对您造成影响,请及时联系我们进行处理!
本文地址://m.iixiw.com/newsshow/3036.htm
转载本站原创文章请注明来源:伟德betvlctor旧版网








粤公网安备 44030302001606号